
Doména obecrovinka.sk
Toto je oficiálna webová stránka obce Rovinka.
Oficiálne stránky využívajú doménu obecrovinka.sk.
Táto stránka je zabezpečená
Buďte pozorní a vždy sa uistite, že zdieľate informácie iba cez zabezpečenú webovú stránku verejnej správy SR. Zabezpečená stránka vždy začína https:// pred názvom domény webového sídla.
Register adries, overovanie
12.03.2025
Referent všeobecnej vnútornej správy – správa poplatkov
Správa obecného úradu:
- osvedčuje listiny a podpisy na listinách,
- vydáva rozhodnutia o pridelení súpisných čísel na stavby, vedie ich evidenciu,
- spolupracuje s príslušnou komisiou obecného zastupiteľstva,
- zabezpečuje agendu označovania ulíc,
- sleduje a kontroluje dodržiavanie VZN obce v rámci svojej pracovnej náplne,
- spolupracuje pri tvorbe VZN obce, noriem a predpisov platných na území obce.
Finančná správa:
- zabezpečuje vystavovanie a evidenciu objednávok,
- pokladničná práca – príjem a výdaj hotovosti na základe príjmových a výdavkových dokladov,
- zabezpečuje materiálne vybavenie jednotlivých stredísk obecného úradu,
- zabezpečuje materiálne vybavenie jednotlivých stredísk obecného úradu – kancelárskych a čistiacich potrieb v zmysle platných právnych predpisov a vnútornej smernici o verejnom obstarávaní.
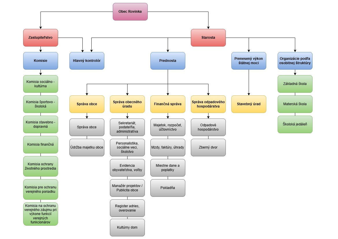
Organizačná štruktúra obecného úradu:
Organizačné útvary
Prenesený výkon štátnej správy:
Rozvoj a správa obce:
Správa obecného úradu:


Sekretariát, podateľňa, administratíva


Personalistika, sociálne veci, školstvo


Evidencia obyvateľstva, voľby


Manažér projektov/Publicita obce


Register adries, overovanie
Kultúrny dom